

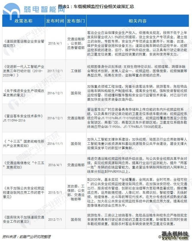
一、政策要求加强公共安全视频监控建设,完善道路运输安全管理
国务院、交通运输部、国家发改委等部委陆续颁布了一系列政策要求加强公共安全视频监控建设,完善道路运输安全管理,鼓励公共交通运输向信息化、智能化发展。


二、车载视频监控市场规模延续高速增长态势
根据汽车工业协会的统计数据,近五年内中国每年新增商用车数量均超过380万辆。车载视频监控主要应用于各类商用车辆的车载移动场景,包括公交车、出租车、班线客车、旅游包车、运输危化品专用车辆、校车、警车、货车等,从而实现对社会公共治安、道路交通安全、驾驶行为规范等的监控。


与此同时,随着汽车数量的不断增加以及整体路况复杂性的不断提高,交通安全、道路拥堵等问题成为城市治理中的痛点和难点,运营安全已受到公众普遍关注和监管部门的高度重视。2016年4月,交通运输部发布《交通运输信息化”十三五”发展规划》,提出要推进交通运输视频监控系统升级改造,与公共安全视频共享平台对接,实现视频资源联网应用;同时提高行业运行监测能力,提升”两客一危”车辆的在线监管能力,重点营运车辆联网联控的入网率和上线率分别达到99%和95%以上。随着监管部门及企业等对运营安全的要求日益增长,未来车载视频监控产品的市场规模有望进一步的提升。
近年来我国车载视频监控行业市场规模延续高速增长态势。据相关统计数据显示,2010-2017年期间,我国车载视频监控市场规模从23.0亿元增长到199.8亿元,年均复合增长率达36.20%;交通领域已成为视频监控最大的下游行业应用市场之一,2017年比重达到18.8%。从国内来看,目前我国车载视频监控相关研发生产企业主要分布在长三角地区、珠三角地区。


车载视频监控,作为视频监控行业的细分子行业,将地面固定场所的视频监控功能应用到移动的车辆上,是视频监控在交通领域的重要应用。有别于主要应用于商业、工业、社区、家居及平安城市等固定场所的视频监控,车载视频监控需要在复杂的车辆工作环境下(如车辆高速移动、持续振动与冲击、高低温、恶劣电源、人为破坏、防水防火等)保持良好的图像处理和智能分析性能,对产品的技术要求较高。
三、车载视频监控在网约车领域大有可为
伴随着移动互联网、物联网、数据挖掘等技术的不断发展和成熟,车载视频监控产品已经从基础视频监控功能逐步向综合监控信息化发展,使得产品的应用越来越多元化,应用领域越来越广泛。
出租汽车是城市综合交通运输体系的组成部分,是城市公共交通的补充,在城市交通中承担着为社会公众提供个性化运输服务的功能。随着社会现代化的发展,出租汽车行业面临着前所未有的压力,主要表现在:司机代班情况严重、无法查看报警现场、现场纠纷无证据、载客时存在拒绝打表、途中甩客、绕路行驶、服务态度差等问题。这已严重制约了出租车行业的发展,并对城市形象造成了一定的影响。各地出租车行业监管不到位问题日益突出,政府部门及运营企业迫切希望通过信息化的手段提高行业监管的效率。
根据国家交通运输部数据显示,近年来我国巡游出租汽车数量已达到近140万辆的规模,为巡游出租车信息化提供了广阔的发展基础。